Product Summary
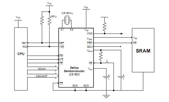
The DS1500WEN+-ND is a full-function, year 2000-compliant real-time clock/calendar (RTC) with an alarm, watchdog timer, power-on reset, battery monitors, 256 bytes of on-board nonvolatile (NV) SRAM, NV control for backing up an external SRAM, and a 32.768kHz output. Applications of the DS1500WEN+-ND include: Remote Systems, Battery-Backed Systems, Telecom Switches, Office Equipment and Consumer Electronics.
Parametrics
DS1500WEN+-ND aboslute maximum ratings: (1) Voltage Range on Any Pin Relative to Ground: -0.5V to +6.0V; (2) Operating Temperature Range: -40 to +85°C; (3) Storage Temperature Range: -55 to +125°C; (4) Soldering Temperature: See IPC/JEDEC J-STD-020 Specification.
Features
DS1500WEN+-ND features: (1) BCD-Coded Century, Year, Month, Date, Day, Hours, Minutes, and Seconds with Automatic Leap-Year Compensation Valid Up to the Year 2100; (2) Programmable Watchdog Timer and RTC Alarm; (3) Century Register; Y2K-Compliant RTC; (4) Automatic Battery Backup and Write Protection to External SRAM; (5) +5V Operation; (6) Precision Power-On Reset; (7) Power-Control Circuitry Supports System Power-On from Date/Day/Time Alarm or Key Closure; (8) 256 Bytes User NV RAM; (9) Accuracy Better than ±1 Minute/Month at +25°C; (10) Day-of-Week/Date Alarm Register ; (11) Battery Voltage-Level Indicator Flags; (12) Industrial Temperature Range: -40 to +85°C.
Diagrams

(Hong Kong)






