Product Summary
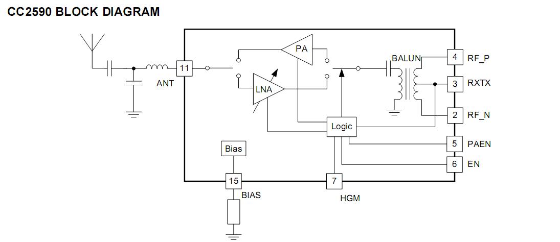
CC2590RGVT is a cost-effective and high performance RF Front End for low-power and low-voltage 2.4-GHz wireless applications. The CC2590RGVT is a range extender for all existing and future 2.4-GHz low-power RF transceivers, transmitters and System-on-Chip products from Texas Instruments. The CC2590RGVT increases the link budget by providing a power amplifier for increased output power, and an LNA with low noise figure for improved receiver sensitivity. Applications of the CC2590RGVT: All 2.4-GHz ISM Band Systems, Wireless Sensor Networks, Wireless Industrial Systems, IEEE 802.15.4 and ZigBee Systems, Wireless Consumer Systems and Wireless Audio Systems.
Parametrics
CC2590RGVT absolute maximum ratings: (1) Supply voltage: -0.3 to 3.6V (All supply pins must have the same voltage) ; (2) Voltage on any digital pin: -0.3 to VDD +0.3, max 3.6V; (3) Input RF level: +10dBm; (4) Storage temperature range: -50 to 150°C; (5) Reflow soldering temperature: 260°C (According to IPC/JEDEC J-STD-020) ; (6) ESD: 2000V (Human Body Model, all pins except pin 10) , 1900V (Human Body Model, pin 10) , 1000V (Charged Device Model) .
Features
CC2590RGVT features: (1) (1) Seamless Interface to 2.4-GHz Low Power RF Devices from Texas Instruments; (2) Up to +14-dBm (25mW) Output Power; (3) Few External Components; (4) Digital Control of LNA Gain by HGM Pin; (5) 4.6-dB LNA Noise Figure, including T/R Switch and external antenna match; (6) RoHS Compliant 4×4-mm QFN-16 Package; (7) 2.0-V to 3.6-V Operation.
Diagrams

| Image | Part No | Mfg | Description | ![]() |
Pricing (USD) |
Quantity | ||||||||||||
|---|---|---|---|---|---|---|---|---|---|---|---|---|---|---|---|---|---|---|
![]() |
![]() CC2590RGVT |
![]() Texas Instruments |
![]() RF Front End 2.4-GHZ RF Front End |
![]() Data Sheet |
![]()
|
|
||||||||||||
![]() |
![]() CC2590RGVTG4 |
![]() Texas Instruments |
![]() RF Front End 2.4GHz RF range extender device |
![]() Data Sheet |
![]()
|
|
||||||||||||
(Hong Kong)










