Product Summary
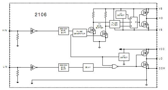
IR2106 is a high voltage, high speed power MOSFET and IGBT driver with independent high and low side referenced output channels. The logic input of the IR2106 is compatible with standard CMOS or LSTTL output, down to 3.3V logic. The IR2106 features a high pulse current buffer stage designed for minimum driver cross-conduction.
Parametrics
IR2106 absolute maximum ratings: (1) High side floating absolute voltage VB: -0.3 to 625V; (2) High side floating supply offset voltage VS: V -25V to VB +0.3V; (3) High side floating output voltage VHO: Vs -0.3 to VB +0.3V; (4) Low side and logic fixed supply voltage-0.325 Vcc: -0.3 to 25V; (5) Low side output voltage VLO: -0.3 to Vcc +0.3V; (6) Logic input voltage Vin: Vss -0.3 to Vcc +0.3V; (7) Logic ground (IR21064 only) VSS: Vcc -25V to Vcc +0.3V; (8) Allowable offset supply voltage transient dVs/dt: 50V/ns; (9) Package power dissipation @≤25μ PD: 1.0W; (10) Thermal resistance, junction to ambient RthJA: 125°C/W; (11) Junction temperature Tj: 150°C; (12) Ts: Storage temperature: -50 to 150°C; (13) Lead temperature (soldering, 10 seconds) TL: 300°C.
Features
IR2106 features: (1) loating channel designed for bootstrap operation Fully operational to +600V, Tolerant to negative transient voltage dV/dt immune; (2) Gate drive supply range from 10 to 20V (IR2106 (4)) ; (3) Undervoltage lockout for both channels; (4) 3.3V, 5V and 15V input logic compatible; (5) Matched propagation delay for both channels; (6) Logic and power ground +/- 5V offset; (7) Lower di/dt gate driver for better noise immunity; (8) Outputs in phase with inputs (IR2106) .
Diagrams

| Image | Part No | Mfg | Description | ![]() |
Pricing (USD) |
Quantity | ||||||||||||
|---|---|---|---|---|---|---|---|---|---|---|---|---|---|---|---|---|---|---|
![]() |
![]() IR2106 |
![]() |
![]() IC DRIVER HIGH/LOW DRIVER 8-DIP |
![]() Data Sheet |
![]() Negotiable |
|
||||||||||||
![]() |
![]() IR2106(4)(S) |
![]() Other |
![]() |
![]() Data Sheet |
![]() Negotiable |
|
||||||||||||
![]() |
![]() IR21064 |
![]() |
![]() IC DRIVER HIGH/LOW DRIVER 14-DIP |
![]() Data Sheet |
![]()
|
|
||||||||||||
![]() |
![]() IR21064PBF |
![]() International Rectifier |
![]() Power Driver ICs Hi&Lw Sd Drvr All HiVolt Pins 1 Sd |
![]() Data Sheet |
![]()
|
|
||||||||||||
![]() |
![]() IR21064S |
![]() |
![]() IC DRIVER HIGH/LOW DRIVER 14SOIC |
![]() Data Sheet |
![]()
|
|
||||||||||||
![]() |
![]() IR21064SPBF |
![]() International Rectifier |
![]() Power Driver ICs |
![]() Data Sheet |
![]()
|
|
||||||||||||
![]() |
![]() IR21064STR |
![]() |
![]() IC DRIVER HIGH/LOW 600V 14-SOIC |
![]() Data Sheet |
![]()
|
|
||||||||||||
![]() |
![]() IR21064STRPBF |
![]() International Rectifier |
![]() Power Driver ICs Hi&Lw Sd Drvr All HiVolt Pins 1 Sd |
![]() Data Sheet |
![]()
|
|
||||||||||||
(Hong Kong)













