Product Summary
PQ1CG3032FZH is a TO-220 type chopper regulator.
Parametrics
PQ1CG3032FZH absolute maximum ratings: (1) Input voltage VIN: 40V; (2) Error input voltage Vadj: 7V; (3) Input - output voltage VI-O: 41V; (4) Output - COM voltage VOUT: -1V; (5) ON/OFF control voltage Vc: -0.3 to +40V; (6) Switching current ISW: 3.5A; (7) Power dissipation PD1: 1.4W, PD2: 14W; (8) Operating temperature Topr: -20 to +80°C; (9) Storage temperature Tstg: -40 to +150°C; (10) Soldering temperature Tsol: 260°C.
Features
PQ1CG3032FZH features: (1) Maximum switching current: 3.5A; (2) Built-in ON/OFF control function; (3) Built-in soft start function to suppress overshoot of output voltage in power on sequence or ON/OFF control sequence; (4) Built-in oscillation circuit; (5) Built-in overheat, overcurrent protection functions; (6) TO-220 package; (7) Variable output voltage; (8) Zigzag forming; (10) RoHS directive compliant.
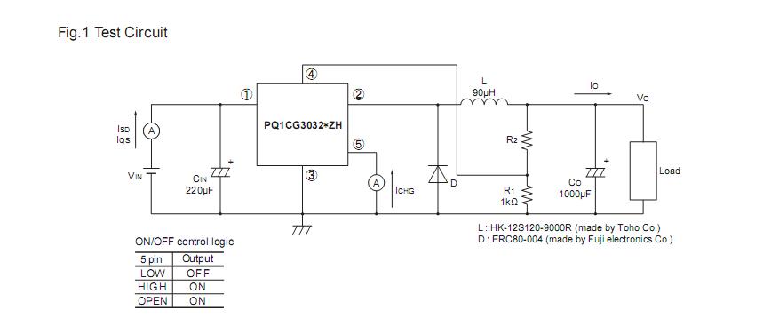
Diagrams

| Image | Part No | Mfg | Description | ![]() |
Pricing (USD) |
Quantity | ||||||||||||||||||||||
|---|---|---|---|---|---|---|---|---|---|---|---|---|---|---|---|---|---|---|---|---|---|---|---|---|---|---|---|---|
![]() |
![]() PQ1CG3032FZH |
![]() Sharp Microelectronics |
![]() Switching Converters, Regulators & Controllers 40V 3.5A 150kH |
![]() Data Sheet |
![]() Negotiable |
|
||||||||||||||||||||||
| Image | Part No | Mfg | Description | ![]() |
Pricing (USD) |
Quantity | ||||||||||||||||||||||
![]() |
![]() PQ1CF1 |
![]() Other |
![]() |
![]() Data Sheet |
![]() Negotiable |
|
||||||||||||||||||||||
![]() |
![]() PQ1CF2 |
![]() Other |
![]() |
![]() Data Sheet |
![]() Negotiable |
|
||||||||||||||||||||||
![]() PQ1CG2032FZ |
![]() |
![]() IC REG BUCK INV ADJ 3A TO220 |
![]() Data Sheet |
![]()
|
|
|||||||||||||||||||||||
![]() |
![]() PQ1CG2032FZH |
![]() Sharp Microelectronics |
![]() Switching Converters, Regulators & Controllers 40V 3.5A 70kH |
![]() Data Sheet |
![]() Negotiable |
|
||||||||||||||||||||||
![]() PQ1CG2032RZ |
![]() |
![]() IC REG BUCK INV ADJ 3A TO220 |
![]() Data Sheet |
![]()
|
|
|||||||||||||||||||||||
![]() |
![]() PQ1CG2032RZH |
![]() Sharp Microelectronics |
![]() Switching Converters, Regulators & Controllers 40V 1.5A 70kH |
![]() Data Sheet |
![]()
|
|
||||||||||||||||||||||
(Hong Kong)










